博士学位论文答辩及学位申请院内审查流程

一、时间安排:
盲审论文pdf每周一、周四上午12点前发送到学院指定邮箱
查重论文word每周三上午12点前发送到学院指定邮箱
学院指定邮箱3303718280@qq.com,有特殊情况的,再提前单独联系010-89733098。
二、材料提交要求:
1、预答辩提交材料:
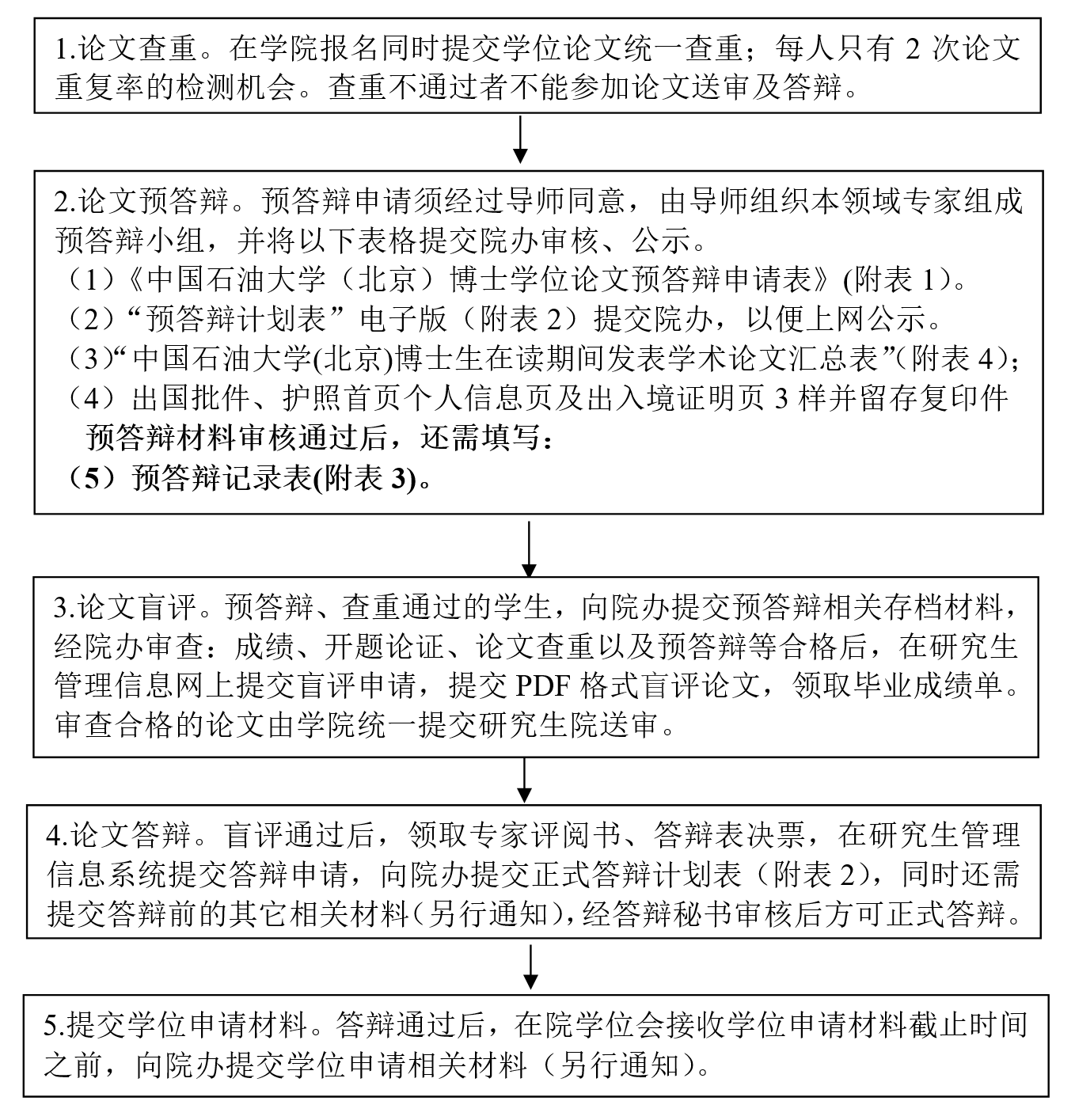
(1)《中国石油大学(北京)博士学位论文预答辩申请表》(附表1)。
(2)“预答辩计划表”电子版(附表2)提交院办,以便上网公示。
(3)“中国石油大学(北京)博士生在读期间发表学术论文汇总表”(附表4);
(4)出国批件、护照首页个人信息页及出入境证明页3样并留存复印件
预答辩材料审核通过后,还需填写:
(5)预答辩记录表(附表3)。
2、查重提交材料:
查重格式学位论文电子版(word格式)
论文文件命名:“学号_姓名_论文题目”;
注意:请将文章中图片、致谢、个人简历及在学期间发表学术论文部分删除,否则影响重复率;
三、盲评提交材料:
(1)盲评格式学位论文电子版(PDF格式)
命名规则为:“学校代码_二级学科代码_学号_LW.PDF”(举例如:11414_082002_2014313099_LW.PDF)。一定要严格按此命名,否则无法上传文件。
(2)1份博士生学位论文送审数据库(在研究生管理信息系统提交论文评阅申请、导师审核)
关于论文评阅专家人数的要求:破格录取的、被学业警示的或提前毕业的博士研究生的学位论文送5位同行专家评阅,其他博士研究生的学位论文送3位同行专家评阅。
四、提交方式:
(1)延期博士个人通过邮箱提交。
(2)应届、博四博士生由班长或班级负责人统一收集提交。
石油工程学院研究生教学相关联系邮箱:cupb_sgxy@163.com
注:(1)在疫情结束前,预答辩可通过视频答辩开展,网络视频预答辩的要求具体见附件,请在提交申请材料时同时备注预答辩开展方式、使用平台名称、会议号码及进入会议方式。
(2)学位论文查重1次通过后,不再受理该论文查重申请。
(3)论文未查重可先申请预答辩,也可先预答辩再查重,两项工作在送审之前必须完成并符合要求。
附件1-4详见本文附件,在疫情结束前,各项材料均提交电子版,学生、导师签名均采用电子签名,院学位委员会主席签字由学院统一送签。