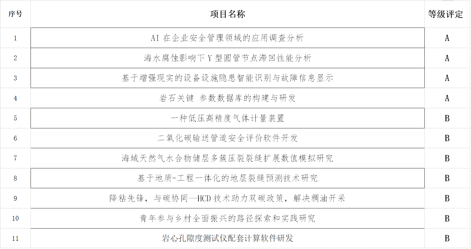
近日,中国石油大学(北京)安全与海洋工程学院于四教109圆满完成了 2025 年大学生创新创业训练计划项目的结题验收工作。本次答辩邀请到何杨烨、帅义、苏莉三位老师担任评委,共计评选出学院A级项目4项,B级项目10项,C级项目33项。
本年度参与结题验收的项目涵盖了学院 2024 年-2025年度立项的多个创新训练项目,包括国家级、省级以及校级项目。各项目组围绕安全工程、海洋工程等专业领域,开展了深入的研究与实践,涉及课题广泛,从新型安全监测技术的研发,到海洋资源开发中的环境保护创新方案,充分展现了学生们的创新思维和专业素养。


验收过程严格规范,采用了项目汇报、成果展示以及评委提问相结合的方式。项目负责人通过精彩的 PPT 展示,详细阐述了项目的研究背景、目标、实施过程以及取得的成果。在汇报中,各项目组突出了创新点和实际应用价值,部分项目还带来了实物模型、软件系统等直观的成果展示,赢得了评委们的高度认可。


评委团队由学院资深老师组成,他们依据项目的创新性、可行性、研究深度以及团队协作等多方面进行综合评价。在提问环节,评委们与项目组成员展开了深入交流,对项目的进一步完善提出了宝贵建议。经过严谨的评审,众多项目顺利通过验收,其中一批表现卓越的项目脱颖而出,被评选为优秀项目。这些优秀项目在创新成果、实践应用以及团队协作等方面均展现出了极高的水平,为其他同学树立了良好的榜样。




学院一直高度重视大学生创新创业训练计划项目,通过提供资金支持、配备专业指导教师等举措,为学生创造了良好的创新创业环境。此次结题验收工作的顺利完成,不仅是对学生一年来努力成果的检验,也为学院未来的创新创业教育积累了宝贵经验。学院将继续鼓励学生积极参与创新创业活动,培养更多具有创新精神和实践能力的高素质人才,为行业发展和社会进步贡献力量。