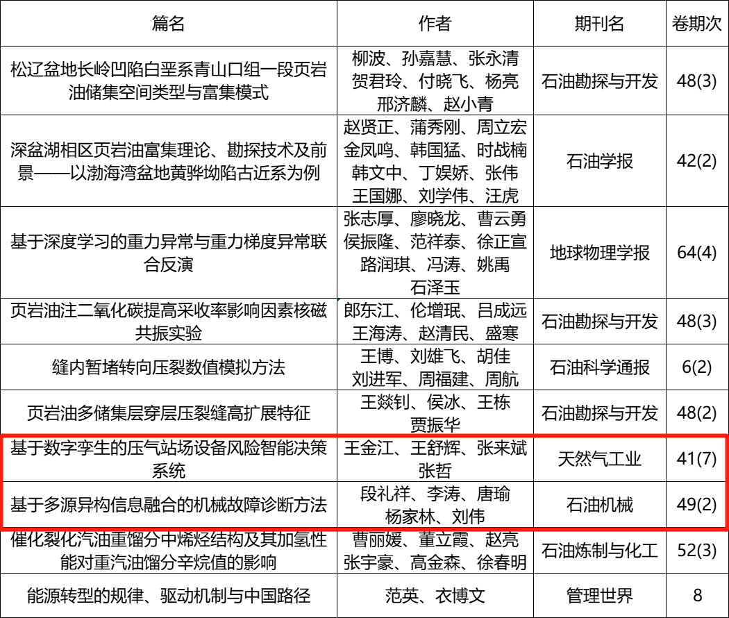
近日,由中国石油大学(北京)、中国石油和化学工业联合会共同组织开展的“2021年度中国石油科学十佳论文”评选结果揭晓,共评出“2021年度中国石油科学十佳论文” 10篇、提名论文16篇,内容涵盖石油地质、石油地球物理、石油工程、石油机械、石油化学、石油经济及交叉学科等石油科学各个方向。
我院安全工程系段礼祥、王金江两位教授,分别以篇名为《基于多源异构信息融合的机械故障诊断方法》、《基于数字孪生的压气站场设备风险智能决策系统》的两篇论文入选了2021年度中国石油科学十佳论文,并在“2021年度中国石油科学十佳论文”发布会暨石油科学论坛上围绕石油科学前沿热点问题和未来创新发展方向作了学术报告。
