学院概况
学院简介
领导分工
机构设置
领导班子
院办公室
学生工作及团委办公室
数学系
物理系
应化系
实验中心
学科建设
硕士授权学科
博士授权学科
师资队伍
学院师资
数学系
物理系
应化系
实验中心
科学研究
主要研究方向
科研项目
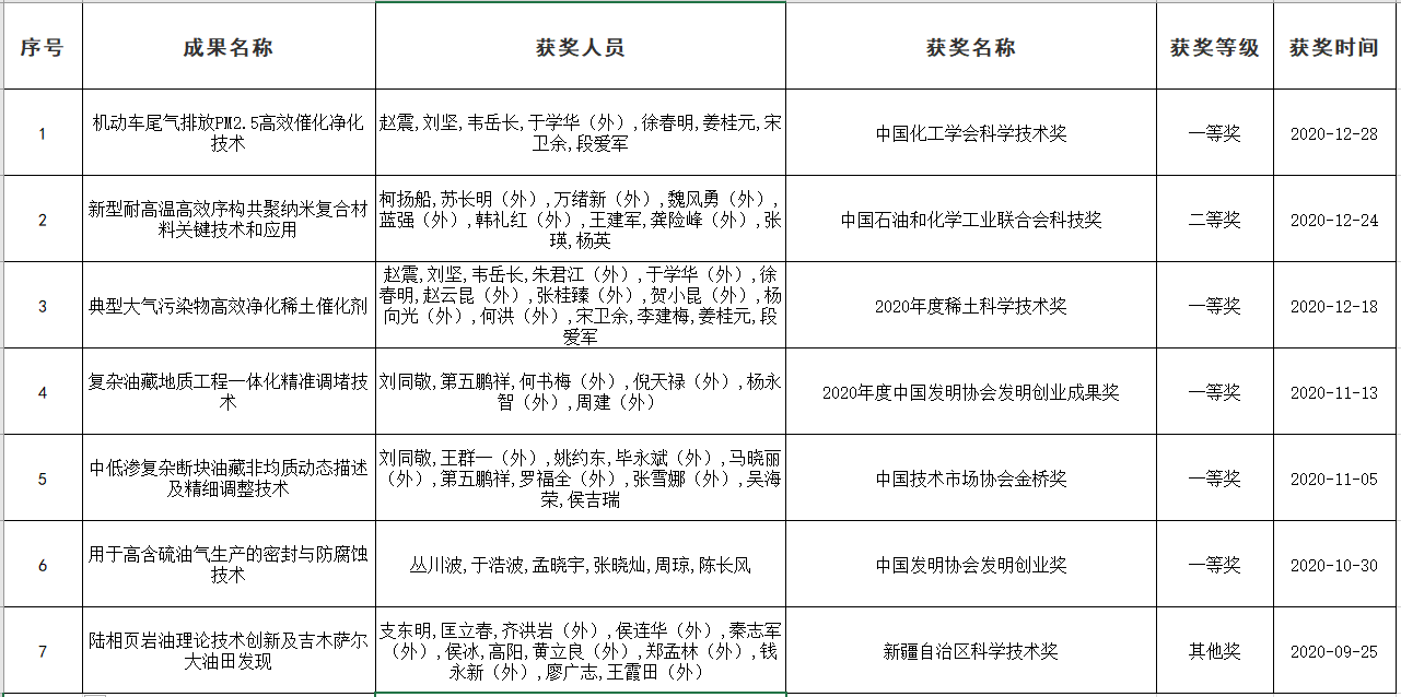
标志性成果
论文发表
专利发明
科研平台
学术活动
本科生教育
教学通知
专业设置
教学团队
特色课程
教材建设
教学日历
常用表格
毕业设计
研究生教育
全部通知
硕士生
博士生
导师简介
表格下载
党务工作
规章制度
廉政建设
主题活动
党员风采
常用表格
工会工作
工会委员
新闻公告
教代会专栏
学生工作
规章制度
学工动态
通知公告
社会实践
就业指导
奖助贷
常用表格
科普园地
实验室建设
实验室概况
工作动态
规章制度
安全教育
常用下载
国际教育
学校首页
学院概况
学院简介
领导分工
机构设置
领导班子
院办公室
学生工作及团委办公室
数学系
物理系
应化系
实验中心
学科建设
硕士授权学科
博士授权学科
师资队伍
学院师资
数学系
物理系
应化系
实验中心
科学研究
主要研究方向
科研项目
标志性成果
论文发表
专利发明
科研平台
学术活动
本科生教育
教学通知
专业设置
教学团队
特色课程
教材建设
教学日历
常用表格
毕业设计
研究生教育
全部通知
硕士生
博士生
导师简介
表格下载
党务工作
规章制度
廉政建设
主题活动
党员风采
常用表格
工会工作
工会委员
新闻公告
教代会专栏
学生工作
规章制度
学工动态
通知公告
社会实践
就业指导
奖助贷
常用表格
科普园地
实验室建设
实验室概况
工作动态
规章制度
安全教育
常用下载
国际教育
学校首页
当前位置:
首页
»
科学研究
» 标志性成果
TOP
map