您目前的位置: 首页» 创新创业» 学科竞赛

中石大学子在第十二届“挑战杯”中国大学生创业计划竞赛中获铜奖

129日,由共青团中央、教育部、中国科协、全国学联、黑龙江省人民政府联合主办,东北林业大学、共青团黑龙江省委共同承办第十二届“挑战杯”中国大学生创业计划竞赛在东北林业大学闭幕。来自全国2786所高校的92.4万学生、17.9万个项目参赛。中国石油大学3项作品获大赛铜奖

去年11月,学校组织“CAN 油”创业大赛,为此项赛事选拔培育作品,共收到各类作品近60件。在疫情防控形势下,学校团委采用线上、线下相结合的方式,邀请往届大赛评委、企业投资经理人以及相关专业教师从商业模式、PPT制作、路演表现等方面对参赛学生进行指导开展赛事筹备交流会1次、赛事培训3次,最终15件作品被推荐参加北京市比赛,3件作品入围第十二届“挑战杯”中国大学生创业计划竞赛

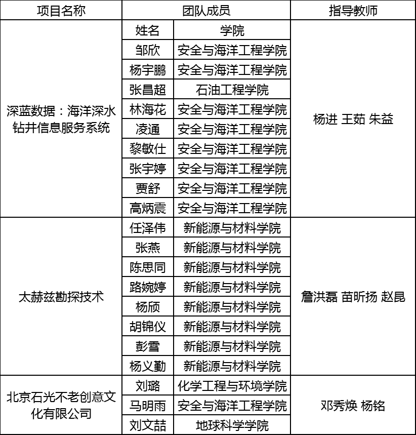
附:中石大获奖名单

121c4f3dba0b47fd8e235ea36a431c8d.png


(编辑 丁远朋


相关附件

Baidu
map
Baidu
map